Home
EnglishEnglish
Home » Blogs » Solutions » Switching Power Supply Repair Guide

Switching Power Supply Repair Guide


Diagnosis and Repair from No Output, Unstable Output Voltage to Abnormal Noise

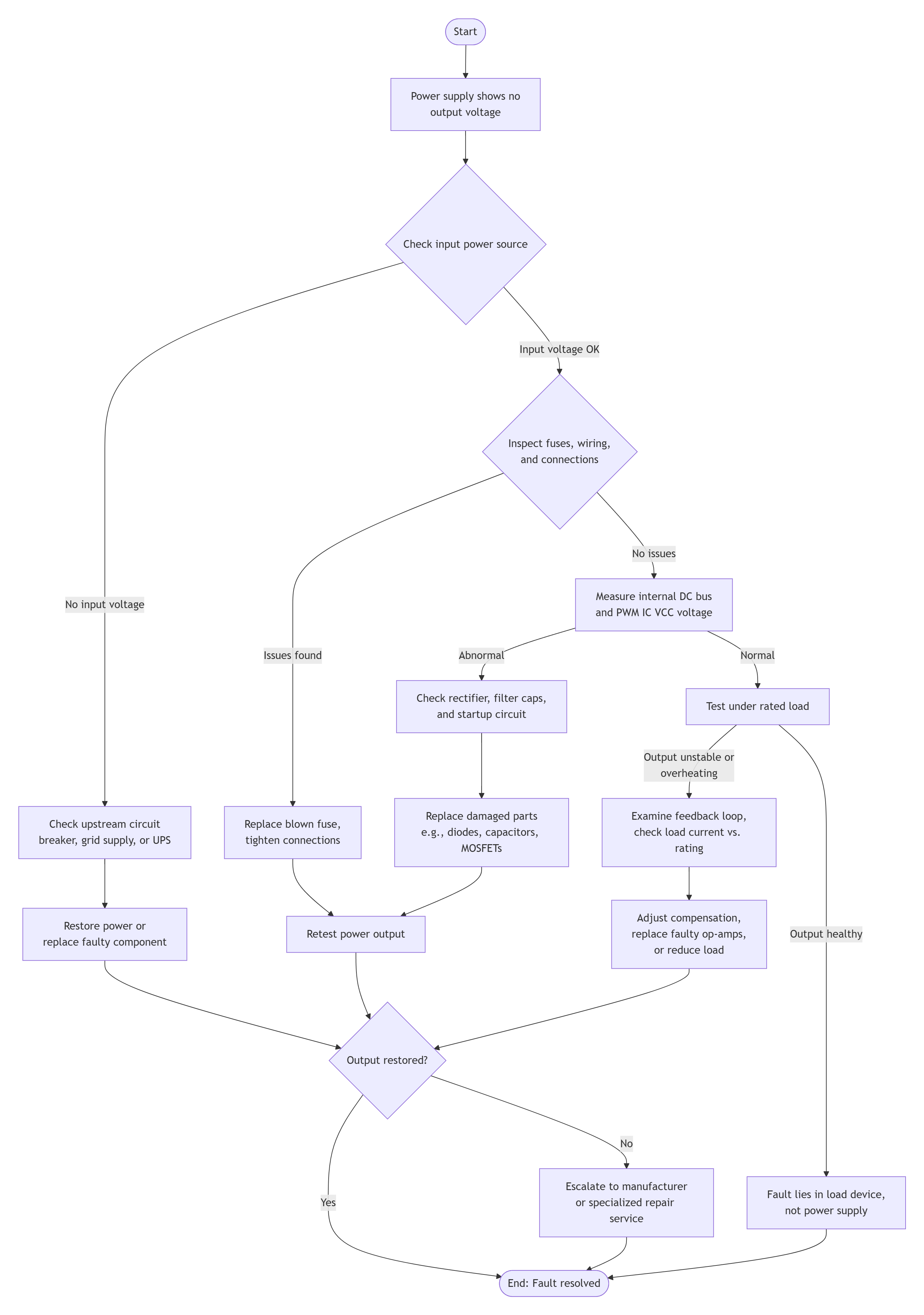
Check Input Power Source:

 Use a multimeter to confirm the input voltage matches the power supply’s rated AC (e.g., 100–240V) or DC range. If absent, inspect upstream elements like distribution boards or uninterruptible power supplies (UPS).


Inspect Fuses, Wiring, and Connections: 

Look for blown fuses (check for a broken filament or darkened glass) and ensure all terminals are secure. Loose connections can cause intermittent failure.


Measure Internal DC Bus and PWM:

After safe discharge of high-voltage capacitors, check the DC bus voltage. An abnormally low reading may point to a faulty rectifier bridge or primary capacitors.

Verify the VCC supply voltage to the PWM controller IC against its datasheet. No voltage could indicate issues with the startup resistor or auxiliary winding.
Check Under Rated Load: Use an electronic load or a high-power resistor bank to test. A voltage that sags excessively under load often points to aging output capacitors, poor feedback regulation, or overload conditions.
Examine Feedback Loop & Load: Unstable output (ripple, oscillation) may stem from faulty optocouplers. Also, confirm the connected load does not exceed the supply’s maximum current rating.

Critical Safety Notes

Power Down & Discharge: Always disconnect the power supply from the mains before inspecting or touching internal components. High-voltage capacitors can store a dangerous charge for a long time; discharge them safely with a resistor.
Use Isolation Transformers: When taking live measurements, an isolation transformer can prevent electric shock and protect test equipment.
Personal Protective Equipment (PPE): Wear safety glasses and use insulated tools as a precaution against arcs or fragments if a capacitor fails.

Proactive Maintenance Tips

Regular maintenance can prevent many power issues:

Thermal Inspection: Use an infrared camera periodically to spot overheating components like transformers or MOSFET.
Capacitor Check: Regularly inspect for bulging or leaking electrolytic capacitors, a very common failure point.
Environmental Control: Keep the power supply operating within its specified temperature and humidity range to extend its lifespan.


Conclusion

Power troubleshooting is a process that combines logical reasoning with patient measurement. By following the principle of 'from outside to inside, from input to output, from simple to complex' and using a flowchart as a guide, most common faults can be located. When repair conditions are not available, replacing the entire power module or seeking professional help is a safer and more reliable option.

We strive to provide our customers with top technology support to make their products experience wonderful!

Telephone

+86-189-0666-9219
+86-577-6299-8958

Quick Links

Products

Subscribe To Our Newsletter

Contact Us
​Copyright © 2024 Zhejiang Leyu Electric Co., Ltd. All Rights Reserved.